<股市行情鑫东财配资>A股史上最不务正业?秦安股份董事长带队炒期货扭亏为盈股市行情鑫东财配资>
中国基金报 泰勒
可能是A股史上最不务正业的上市公司了。
董事长亲自带队炒期货,预计上半年净利润为2.45亿元-2.55亿元,将实现扭亏为盈,本期期货平仓及浮动收益扣除手续费后的净收益为2.54亿元。也就是说,上半年99.6%净利来自炒期货。
这家上市公司就是秦安股份!
A股期货大神来了
17日晚间,近期因公告期货平仓大额收益而备受市场关注的秦安股份(),发布了2020年上半年业绩。

公告显示,预计2020年半年度归属于上市公司股东的净利润为2.45亿元到2.55亿元,上年同期净利润为-5691.52万元,实现扭亏。
不过,该公司在扣除非经常性损益后的净利润,预计仅有100万元到150万元。
换言之,该公司利润增量主要是来自期货投资的平仓收益。
对此秦安股份亦将其总结为,由于本期期货平仓及浮动收益扣除手续费后的净收益25394万元,卖出对公黄金积存收益936万元以及本期收到政府补贴增加3131万元所致(以上数据均为税前金额)。

如此看来,秦安股份已将2020年6月末的浮动收益,也计算到了上市公司中报的投资收益中。
要知道,2019年同期,秦安股份净利润亏损5691.52万元,扣非净利润亏损6299.07万元。而此前在2017年至2019年,公司年度净利分别为1.88亿元、-6365.01万元、1.18亿元。
四个月赚近6个亿
公告显示的只是秦安股份上半年的成绩单,其实近期炒期货的收益不止公告说的2亿多。
粗略统计,近四个月来秦安股份已15次发布投资收益公告,其中获利最丰厚的一次在8月6日,彼时公司公告称期货平仓收益额1.37亿元,占公司2019年净利润的116.53%。
简单算一下,四个月时间已获利5.84亿元,是公司上市以来净利润总和的2.6倍。仅这份中报预告里实现的利润,也已超过公司上市以来的净利润总和。

具体展开这些“期货战报”,是这样子的:
8月13日至8月14日,平仓收益额为5463万元,占公司2019年净利润的46.31%;
8月7日至8月12日,平仓收益额为8375.38万元,占公司2019年净利润的70.99%;
8月6日,平仓收益额1.37亿元,占公司2019年净利润的116.53%;
8月5日,平仓收益额5527.63万元,占2019年净利润的46.86%;
7月31日至8月4日,平仓收益额2390.49万元,占2019年净利润的20.26%;
7月30日,平仓收益额2698.08万元,占2019年净利润的22.87%;
7月29日,平仓收益额3338.37万元,占2019年净利润的28.3%;
7月22日至7月28日,平仓收益额1733.19万元,占2019年净利润的14.69%;
7月14日至7月21日,平仓收益额1788.66万元,占2019年净利润的15.16%;
7月13日,平仓收益额3974.58万元,占2019年净利润的33.69%;
7月2日至7月10日,平仓收益额1348.54万元,占2019年净利润的11.43%;

6月25日至7月1日,平仓收益额2073.49万元,占2019年净利润的17.58%;
6月18日至6月24日,平仓收益额2880.63万元,占2019年净利润的24.42%;
5月29日至6月17日,平仓收益额1796.70万元,占2019年净利润的15.23%;
4月15日至5月28日,平仓收益额1333.74万元炒期货一年赚6亿,占2019年净利润的11.31%;
这15次平仓收益合计已达5.84亿元,和秦安股份初始授权期货投资的5亿元额度相比已经翻番。
尝到“炒期货”的甜头后,秦安股份开始加码投资金额。7月10日和8月12日,公司两次分别追加授权额度2亿元,目前累计额度为不超过9亿元。

董事长带队炒期货
秦安股份是一家汽车发动机核心零部件专业生产企业,主要从事汽车发动机核心零部件——气缸体、气缸盖、曲轴、变速器箱体等产品的研发、生产与销售,产品全部面向以整车(机)制造企业为主的乘用车及商用车整车市场(即OEM市场),是专业为整车(机)制造企业提供发动机核心零部件的一级供应商。
为什么会参与期货市场?除了增加资金收益以外,利用期货工具对冲风险,以期现结合的方式助力公司生产经营才是关键。在今年5月20日,秦安股份发布公告称,董事会同意授权使用不超过5亿元人民币的自有资金,在不影响正常经营、操作合法合规的前提下,选择适当的时机进行原材料套期保值业务及期货投资,授权期限自当次董事会审议通过之日起至2021年6月30日。
议案显示,将设立期货管理小组,小组由公司总经理、财务总监、财务主管和子公司财务主管、出纳组成,总经理担任组长。
该小组的主要职责应包括:
(一)参与制定公司期货的风险管理制度和风险管理程序;
(二)确立期货操作计划并按计划执行;
(三)核查并监督期货业务总体执行情况;
(四)对期货头寸的风险状况进行监控和评估。
秦安股份表示,期货投资不会影响公司正常生产资金需要,不会对公司生产经营产生影响。
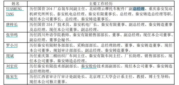
年报显示, TANG为秦安股份的董事长兼总经理,1952年生A股史上最不务正业?秦安股份董事长带队炒期货扭亏为盈,2006年取得加拿大国籍,目前持有公司65.63%的股份,历任国营204厂总装车间副主任、北碚缙云摩托车配件厂副总经理、重庆泰安发动机研究所所长、泰安机电总经理。
从上述背景资料来看, TANG并没有与期货相关的从业背景或是公开的期货交易经历,公司的其他高层也以现货企业背景为主。

秦安股份表示,公司2019年原材料铝的采购额占公司产品制造成本的21.34%,预计2020年铝采购量将继续增加, 基于长期跟踪铝现货价格走势的判断,为能在现货市场的价格波动中把握节奏,降低现货采购成本及增加公司收益,选择开展期货端业务,但期货投资品种不限于铝。而从最初的授权额度公告来看,黄金也是秦安股份的主要交易品种之一。
事实上,受海外疫情扩散的影响,今年二季度开始,各国政府加大救市力度,全球呈流动性宽松趋势。在此背景下,国内铝市基本面逐步改善,沪铝期价自4月初开始企稳回升,沪金价格更是频频创新高。
这是一家怎样的公司?
秦安股份的主业并不是炒期货的,而是生产汽车零部件,气缸盖、汽缸体等。这几年主业实际上连年亏损。
秦安股份2017年在上交所主板上市,是一家主要从事气缸体、汽缸盖、曲轴、变速器箱体等汽车发动机核心零部件研发生产及销售的企业。同时,公司还从事变速器箱体、变矩器壳体等汽车传动系统零部件的研发、生产和销售。

不过,上市三年以来,秦安股份的利润情况并不如意,从2017年至2019年,秦安股份净利润分别为1.88亿元、-6365.01万元、1.18亿元。从公司2019年年报来看,秦安股份2019年营收5.96亿元,同比减少11.91%,净利润能实现扭亏为盈主要是因为转让了位于重庆市的一块土地使用权及地上建筑物,转让金额为4.5亿元,取得资产处置收益2.59亿元。
对于营收减少,秦安股份表示主要是因为2019年汽车行业继续呈现下滑趋势,公司主要客户2019年整车销量下降,新客户、新项目还处于爬坡阶段,公司产销量和毛利率同比下降。今年一季度,秦安股份营收9164.85万元,比上年度末减少逾两成,净利润则亏损了1880万元。
不过,秦安股份仍有充足的资金。报告显示,截至2019年年末,秦安股份资产总额26.49亿元,负债总额1.86亿元,所有者权益24.63亿元,秦安股份表示,较低的资产负债率与较高的现金比率表明公司资金充足。今年一季度末,秦安股份账面货币资金为10.28亿元。
借“不务正业”的收入,秦安股份股价一路狂飙,4月中旬以来已经累计上涨55%,期间获得多个涨停。今日,秦安股份再次涨停,报收每股9.17元,总市值为40亿元。

保险理财的两大功能是什么?家庭又该如何进行保险理财?
保险理财有以下主要二点功能,第一就是利用保险产品的保障功能,...(103 )人阅读时间:2025-09-27
A股史上最不务正业?秦安股份董事长带队炒期货扭亏为盈
中国基金报 泰勒可能是A股史上最不务正业的上市公司了。董事长...(162 )人阅读时间:2025-09-27
今年市场重创基金经理与期货大神,秦安股份期货投资现巨额亏损
中国基金报 安曼 今年的市场,不仅把不少去年封神的基金经理杀...(67 )人阅读时间:2025-09-26
别让‘等有了钱再说’误钱程,年轻人理财真的遥不可及?
一本书读懂投资理财学第2章 投资理财须知的基础理念(1)别让...(190 )人阅读时间:2025-09-26