<股市行情鑫东财配资>办企业贷款要啥资料?房产抵押材料清单股市行情鑫东财配资>

一、房产抵押贷款需要准备哪些资料
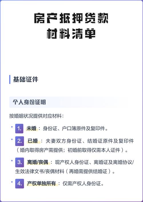
1、房产证。房屋抵押银行贷款中房产证、土地证是必须要给银行抵押的。
2、权利人及配偶的身份证,包括所有共有财产权证明。
3、权利人及配偶的户口本,包括所有共有财产权的户口本。
4、权利人的婚姻证明(结婚证或民政局开具的未婚证明)。
5、收入证明。这个证明对房屋抵押银行贷款的贷款成功情况以及,最高的额度有比较大的影响。
6、如房产证权利人有未成年儿童,请提供出生证。
7、如房产内还有银行贷款,请提供原贷款合同及最后一期的银行对帐单。

8、为提高房子抵押贷款通过率,请尽量多的提供家庭其他财产证明。如另处房产证、股票、基金、现金存折、车辆行驶证等等。
9、如果是企业贷款的企业贷款提供哪些资料,就需要提供:营业执照正本及副本,组织机构代码证书正本,税务登记证,基本户开户许可证,贷款卡,公司章程,法人身份证及公司其他股东身份证,企业银行对帐单,上年度财务报表,近三个月财务报表,董事会决议,公司情况介绍及用款说明。
二、房屋抵押贷款的流程是什么
房屋抵押贷款的流程不是很复杂,但是也需要一定的时间,按照银行的规定,房屋抵押贷款的流程主要有:
1、借款人贷前填写居民住房抵押申请书,并提交银行下列证明材料:借示人所在单位出具的借款人固定经济收入证明;借款担保人的营业执照和法人证明等资信证明文件;借款人具有法律效力的身份证明;符合法律规定的有关住房所有权证件或本人有权支配住房的证明;抵押房产的估价报告书、鉴定书和保险单据;购建住房的合同、协议或其他证明文件;贷款银行要求提供的其他文件或材料。
2、银行对借款人的贷款申请、购房合同、协议及有关材料进行审查。
3、借款人将抵押房产的产权证书,办理抵押登记。
4、借贷双方担保人签订住房抵押贷款合同并进行公证。
5、贷款合同签订并经公证后办企业贷款要啥资料?房产抵押材料清单,银行对借贷人的存款和贷款通过转账方式划入购房合同或协议指定的售房单位或建房单位。
办企业贷款要啥资料?房产抵押材料清单
本篇将详细为大家解答“房产抵押贷款需要准备哪些资料”这个问题...(83 )人阅读时间:2026-04-20
300指数调整样本,科技行业权重上升
中经记者 孙汝祥 夏欣 北京报道日前,中证指数有限公司宣布将...(81 )人阅读时间:2026-04-19
300指数估值高但业绩强,值得买吗?
Hello 大家好呀,上篇我们从编制方法和风险收益特征两个方...(175 )人阅读时间:2026-04-18
跌了别慌!300指数ETF被大资金悄悄抄底
2026年3月下旬,A股市场经历了一场典型的“压力测试”。沪...(162 )人阅读时间:2026-04-18