<股市行情鑫东财配资>昨日沪深两市大幅震荡,今日国信证券中签率高建议申购股市行情鑫东财配资>
昨日沪深两市盘中再次出现大幅震荡,券商集体大跌,再现过山车行情。中小板指数和创业板指数延续了前两天的弱势调整。昨日资金净流入居前的板块有非汽车交运,有色,保险,钢铁;资金流出居前的板块有证券,银行,房地产开发。中字头股票集体大涨,对冲了证券板块的做空动力,上证指数在前高点附近收了十字星。第七轮新股开始申购,预计冻结资金近2.5万亿元,今日新股国信证券()中签率较高,建议申购昨日沪深两市大幅震荡,今日国信证券中签率高建议申购,市场预期有13个涨停。本周五是股指期货交割日,加上打新效应,大盘有可能再次出现大幅震荡,但不改中期向上趋势,建议逢低加仓。
从外围方面来看,美联储昨日暗示其不会急于上调基准利率,美股周四大幅上涨,道琼斯工业平均指数上涨421.40点,报17,778.27点,涨幅为2.43%;纽约原油期货价格周四大幅下跌4.2%,报每桶54.11美元,盘中多空斗争激烈,上下振幅接近9%。黄金期货价格周四收盘微幅上涨30美分,报每盎司1194.80美元。
从消息面来看,有下列几个重大消息或将对今日A股走势造成影响:
一、近日召开的国资委全面深化改革领导小组第十六次全体会议审议了《国资委贯彻实施党的十八届四中全会相关重要举措分工方案》和《国资委牵头的3项改革举措2015年工作要点建议》。国资国企改革总方案有望明年3月出台,相关板块个股有望成为下一个主题热点。

二、在澳门回归祖国十五周年之际,先后迎来了两份大礼,一是广东自贸区近日获国务院批准设立;二是有媒体报道称,粤港澳三地签署服务贸易自由化协议,其中,广东力拔头筹,将率先实现与香港、澳门服务贸易自由化。粤港澳板块有望再次走强。
三、18日举行的五粮液经销商大会传出消息,五粮液已成立了改革领导小组,探讨顶层设计。引入战投、商家持股、薪酬体制改革、员工持股的问题,做改革方案的时候都有考虑。2015年是五粮液的改革之年,也将会是五粮液考虑市值管理的起始之年。2015年酒企混合所有制改革将提速,改革红利释放预期将提升行业估值,白酒板块有望迎来炒作机会。
本周大盘保持了一个震荡向上的走势,金融板块完成了二次摸高走势,不过从上涨的幅度来看,调整的时间还不够,暂时可能会在高位震荡盘整。上周大盘放天量冲高回落,本周还能收复失地,表明市场依然很强势。中登公司周报显示,上周投资者账户的保证金还是处于净流入。本轮由资金推动的牛市行情在政策导向没有改变之前有望继续前进,注意把握好板块轮涨的时机。
而投资机会方面香港股指期货交割日,中央一号文件有望聚集粮食安全,种业、土地流转、创新农业有望出现机会;粤港澳签署服务贸易自由化协议,广东自贸区板块有望再次走强;国际消费电子展即将开幕,智能家居设备有炒作机会;苹果新品大年将至,蓝宝石有望成标配,关注蓝宝石概念股;一带一路概念随总理出访腾飞,继续关注相关概念个股;油价暴跌,航空航运铁路运输有望继续走强。(同花顺()财经原创中心 夏一帆)
金融市场中,如何开通股指期货交易权限的关键步骤?
在金融市场中,股指期货作为一种重要的衍生品工具,吸引了众多投...(93 )人阅读时间:2025-09-29
昨日沪深两市大幅震荡,今日国信证券中签率高建议申购
昨日沪深两市盘中再次出现大幅震荡,券商集体大跌,再现过山车行...(173 )人阅读时间:2025-09-28
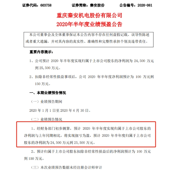
A股奇闻!秦安股份上半年 99.6%净利竟来自炒期货?
A股又出奇闻!昨日晚间,秦安股份发布了2020年上半年业绩,...(181 )人阅读时间:2025-09-28
秦安股份股价一般却期市获利颇丰,2020年半年度净利润扭亏为
公司股价表现一般,却在“期市”上赚的盆满钵满,公司净利润实现...(66 )人阅读时间:2025-09-28