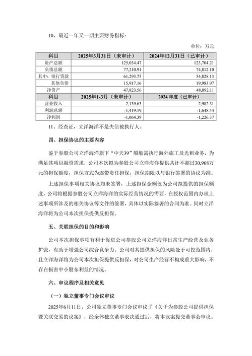
<股市行情鑫东财配资>10月15日海力风电涨1.62%,融资融券情况如何?股市行情鑫东财配资>
10月15日,海力风电涨1.62%,成交额3.00亿元。两融数据显示,当日海力风电获融资买入额2912.54万元,融资偿还2127.10万元,融资净买入785.44万元。截至10月15日,海力风电融资融券余额合计2.10亿元。
融资方面,海力风电当日融资买入2912.54万元。当前融资余额2.08亿元,占流通市值的1.03%,融资余额低于近一年50%分位水平,处于较低位。
融券方面10月15日海力风电涨1.62%,融资融券情况如何?,海力风电10月15日融券偿还5100.00股,融券卖出1200.00股,按当日收盘价计算,卖出金额11.21万元;融券余量1.87万股,融券余额174.64万元,超过近一年80%分位水平,处于高位。
资料显示,江苏海力风电设备科技股份有限公司位于江苏省如东经济开发区金沙江路北侧、井冈山路东侧,成立日期2009年8月18日,上市日期2021年11月24日,公司主营业务涉及国家产业政策允许的风力发电设备的零部件研发、生产、销售;农业机械、港口机械、环保机械生产、销售;钢结构、机电设备安装;钢材销售。(依法须经批准的项目,经相关部门批准后方可开展经营活动)。主营业务收入构成为:桩基77.04%,风电塔筒14.38%,导管架6.72%,其他(补充)1.85%。

截至9月10日,海力风电股东户数1.58万,较上期减少1.74%;人均流通股7821股,较上期增加1.77%。2025年1月-6月,海力风电实现营业收入20.30亿元,同比增长461.08%;归母净利润2.05亿元,同比增长90.61%。
分红方面,海力风电A股上市后累计派现2.37亿元。近三年融资买入,累计派现4130.44万元。
机构持仓方面,截止2025年6月30日,海力风电十大流通股东中,香港中央结算有限公司位居第八大流通股东,持股183.57万股,为新进股东。贝莱德中国新视野混合A()位居第九大流通股东,持股168.00万股,持股数量较上期不变。广发高端制造股票A()退出十大流通股东之列。

10月15日深城交股价下跌,两融数据呈现这些特点
10月15日,深城交跌2.24%,成交额4.59亿元。两融数...(55 )人阅读时间:2025-10-17
10月15日海力风电涨1.62%,融资融券情况如何?
10月15日,海力风电涨1.62%,成交额3.00亿元。两融...(153 )人阅读时间:2025-10-17
麦肯锡报告ppt 汇报翻车现场:你是否踩过这些坑?技术亮点为
(文章中使用的PPT图片,来自于《麦肯锡市场分析PPT模板》...(191 )人阅读时间:2025-10-16
麦肯锡报告ppt 麦肯锡实战经验:PPT 价值源于深度思考,
在麦肯锡工作时,我见过太多这样的场景:精心整理数据的 PPT...(154 )人阅读时间:2025-10-16